KODYM, Oldrich
tr. 17. listopadu 15, Ostrava - Poruba, 708 33, Czech Republic, VSB - Technical University Ostrava, Faculty of Mining and Geology, Institute of Economics and Control Systems, mailto:oldrich.kodym@vsb.cz?subject=ICEE'99 paper; http://home.vsb.cz/oKo
Abstract: Paper focuses on methods of presentation of an underground mine technologies. It shows usage of platform independent VRML client for presentation of static and dynamic information about technological process. Bi-directional interactions between client and process information database are solved.
Keywords: model, visualization, underground mine, 3D, virtual reality, VRML
Information technologies are growing very quickly. Now it is possible do design environment for presentation of structured data. This way can information of different kinds can be found and displayed. Attempt to related information can be done using hyperlinks.
This technology helps to users in their work with information. They do not take care about place and manner information is stored, about program X which is necessary for attempt for information Y. All these information are stored in hyperlink.

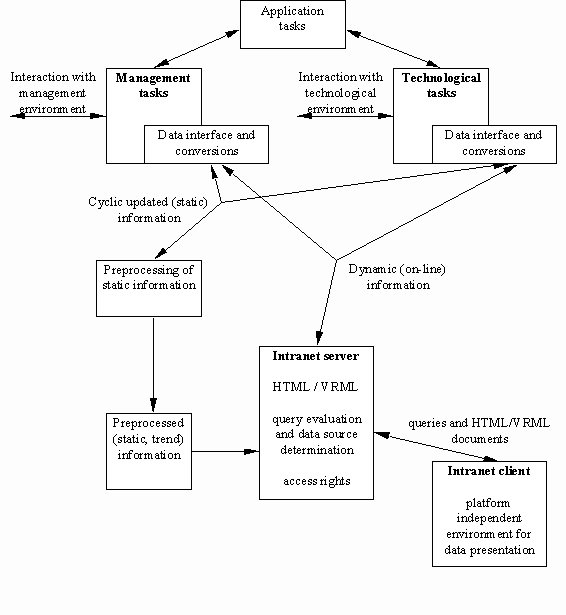
Figure 1. Basic components of intranet information system
Fig. 1 displays basic components of intranet information system with dataflow - way how requests for information are processed.
Intercommunication, team work and common information access can be supported by any enterprise network. Important part of its design is integration of data from different sources.
For integration of data from technological process is necessary to use different attempt because of their short time validity. Some of current values can vary in short time. Usage of intranet technologies can help in visualization of technological data - VRML documents can describe 3D technological scene and proper VRML viewer allows to user ability to move in this scene. Interactivity of this scene means, that it is possible to add links to more detail or supplement information.
Information system is based on client/server architecture. Its center is WWW server, which processes queries from clients and sends them required HTML or VRML documents and browser, which displays these documents. Basic components are the same as in Internet environment. This is an advantage.
WWW servers and browsers are available almost for all hardware platforms (from PC computers, workstations to mainframes) and operating systems (Win based, UX based OS7 etc.) This allows users to work on different computers with different operating systems. This way many different computers can be integrated into information systems independently on their primary usage. Client software is often free or is part of operating system.

Figure 2. Basic data interactions
The most valuable in information system are covered data and their quality. In means accuracy, regularity and relevancy. Following this point of view, time period when information fulfills these criteria can be determined. Information which value don't differ are usually stored in HTML or VRML files. These files are attempted directly from WWW server. These files are generated only once, when all necessary information are available. This can be done manually or using automated procedure. Examples of this kind of data can be product description, annual report etc.
Another task is to present data from technological process. These usually vary in time. When they are to be displayed, they must be redisplayed to follow value changes. Certain information must be presented almost on-line. Special program modules can be invoked directly in dispatcher systems due to ability of WWW server to run any task on demand (from hyperlink) and generate HTML or VRML page with up to time information. The same attempt can be used to access SQL database.
In field of visualization of technological process is a big power of intranet technology. VRML documents can describe fully 3D technological scene and proper browser can display it on screen with ability of full movement in defined scene and interaction with certain scene objects. Some of object can display information or cover hyperlinks.
We can see, that intra/internet technology can be used in applications, mostly designed as special program systems (SCADA etc.). Author suppose, that front-end parts of these kind systems can be unified and ergonomy of work can be this way increased.
For presentation of information about technological process there are mostly used 2D devices. Native 3D devices are available too, but they are expensive and they need high level of user interactivity. They are not generally used. 3D presentation of technological scene can be designed in several manners. Mostly used is usage of 2D image and each object is presented with simplified view. On 2D monitor we can get good level of view. In some cases snap of technology can be used as background. Technology parts are highlighted and process information are displayed.
For displaying the whole mine situation in usually not possible to use computer monitor. It is due to large displayed area, high number of workings and technological equipment. Paper output is used for these purposes. On A0 format there is enough space to cover all details. Paper output has higher definition in comparison with monitor. Usage of static view is in branch of safety and design. Following information can be displayed
All these information are displayed in whole mine context. When displayed on monitor screen only parts of whole situation is diplayed and scrollbars are often used.

Figure 3. Coal face with multi-chain jib type miner (simple view)
Dynamic view on underground working is in context of this paper visualization of any part of underground mine with all above mentioned attributes. Dynamics is added. These means not only displaying of technological values which are varying, but user has also ability to change displayed scene. He can move in it (and all dependencies are followed). In this virtual scene technological nodes are displayed with necessary information. Movement can be controlled by user or can be predefined. Certain viewpoints can be predefined too. The only limitation is, that 3D scene is displayed on 2D equipment.
Benefit of this visualization/presentation (in comparison with several predefined views on technological scene in SCADA MMI systems) is that view on scene can be fully customized in real time without predefining it. Optimal point of view and zoom to the scene can be set.

Figure 4. Plough-type machine with breaker props
VRML (the Virtual Reality Modeling Language) has emerged as the de facto standard for describing 3-D shapes and scenery on the World Wide Web. VRML's technology has very broad applicability, including web-based entertainment, distributed visualization, 3-D user interfaces to remote web resources, 3-D collaborative environments, interactive simulations for education, virtual museums, virtual retail spaces, and more. VRML is a key technology shaping the future of the web. VRML is described similar to HTML as fully hypertext descriptor of 3D scene. Its main characteristics are
Basic building blocks of a VRML world are shapes. Primitive shapes are standard building blocks (box, cone, cylinder, sphere and text). Appearance of each shape can be controlled, color, opacity and material can be defined. For text information a text object can be defined, when billboard is used, text can be read from any direction. Placement of each shape if defined with its own coordinate system. Nodes like billboard and anchor have built-in behavior. It is possible to create own behaviors to make shapes move, rotate, scale, blink, and more. Animation changes something over time: position, orientation, and color. Animation requires control over time: when to start and stop and how fast to go. It can be sensed when the viewer's cursor: is over a shape, has touched a shape or is dragging atop a shape. It is possible to trigger animations on a viewer's touch or enable the viewer to move and rotate shapes.

Figure 5. Roadhead with wagon drill

Figure 6. Roadhead with loader and rail transport
Complex shapes are hard to build with primitive shapes. Terrain, machinery etc. are build out of atomic components - points, lines and faces. By default, there is one light in the scene, attached to your head. For more realism, multiple lights (Suns, light bulbs, candles, flashlights, spotlights, firelight) can be added to the scene. Lights can be positioned, oriented, and colored. Lights do not cast shadows.
Shapes form the foreground of your scene. You can add a background to provide context. Backgrounds describe sky and ground colors, panorama images of mountains, cities, etc. Backgrounds are faster to draw than if shapes are used to build them. Sounds is important supplement of displayed information. It can be triggered by viewer actions. Sounds can be continuous in the background or emitted from a location, in a direction, within an area.
Different types of worlds require different styles of navigation - walk, fly, examine shapes. The navigation type can be selected, the size and speed of the viewer's avatar can be described.

Figure 7. Heading machine
Above mentioned properties of VRML language are only basic ones. When it is necessary to describe object or action, which is not defined as part of VRML, Java or JavaScript can be used for this purpose.
On figure 3 and following are presented parts of visualized 3D technological scenes of underground mine.
Based on analysis of technological process of underground mine database structure was designed. This is skeleton for storing of all information about any underground mine. This skeleton can be modified in any direction. Data in this "static model" of underground mine are used for visualization in VRML environment. This way it is possible to simplify and unify user's front-end for all kinds of tasks.
Designed technological scenes can be used with great effort in teaching of students. All scenes can be interactively displayed in full view or in any detail view, so student can't recognize every important part of installed equipment, its stage, technical parameters and other information. If producers of mining equipment will supply VRML model of their real product, everybody will be able to place it into VRML scene and learn everything about it.
In the moment we are working on bi-directional communication with central database to be able not only visualize process variables and other data but also to control certain parts of process. More scenes including complex ones can be viewed on URL http://safir.vsb.cz/landek. Picture of this mine follows on figure 8.

Figure 8. Surface of underground mine
This project has support of Grant Agency of Czech republic No. 105/98/0818.
KODYM, O. VRML environment in presentation of data of the technological process. In Proceedings of ICAMC'98 and ASRTP'09. Vysoke Tatry, Slovakia, Technical University Kosice 1998, 4s. ISBN 80-7099-367-7.
KODYM, O. System for Storing and Presentation of Information about the Underground Mine. In Mine Planning and Equipment Selection '97. Ostrava, Czech Rep. VSB-Technical University Ostrava 1997, 4s. ISBN 90-5410-915-7.